728x90
Matplotlib를 통한 시각화 첫 단계
# matplotlib
!pip install matplotlib # 라이브러리 설치
import matplotlib.pyplot as plt # 라이브러리 임포트
값 채워 넣고 라이브러리 실행 (1차식)
data1 = [10,14,19,20,25]
plt.plot(data1)
plt.show()

2차식 넘파이를 활용하여 만들기
import numpy as np
x = np.arange(-4.5, 5, 0.5) # 넘파이로 숫자 생성(-4.5 부터 5까지 0.5씩증가)
y = 2*x**2 # y = 2x^2
[x,y]
#[array([-4.5, -4. , -3.5, -3. , -2.5, -2. , -1.5, -1. , -0.5, 0. , 0.5,
# 1. , 1.5, 2. , 2.5, 3. , 3.5, 4. , 4.5]),
# array([40.5, 32. , 24.5, 18. , 12.5, 8. , 4.5, 2. , 0.5, 0. , 0.5,
# 2. , 4.5, 8. , 12.5, 18. , 24.5, 32. , 40.5])]
시각화하기
plt.plot(x,y)
plt.show()

여러 그래프를 하나의 창에 넣어보기
# 함수 설정하기
import numpy as np
import matplotlib.pyplot as plt
x = np.arange(-4.5, 5.0, 0.5)
y1 = 2*x**2
y2 = 5*x + 30
y3 = 4*x**2 + 10
# 시각화 방법 1
plt.plot(x,y1)
plt.plot(x,y2)
plt.plot(x,y3)
plt.show()
# 더 간단하게도 가능
#plt.plot(x,y1,x,y2,x,y3)
# plt.show()

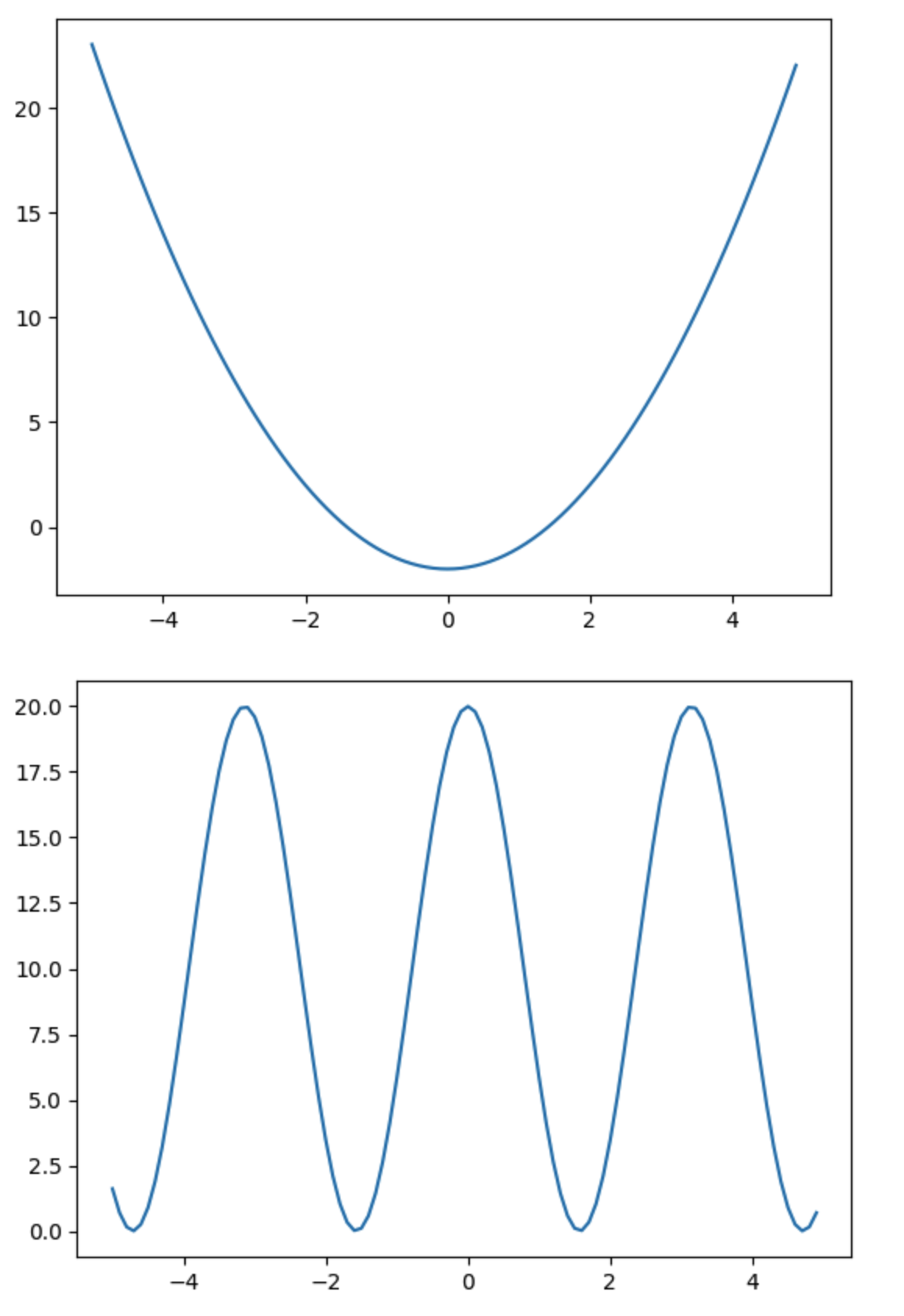
여러 그래프를 여러 창에 넣어보기
# 넘파이로 함수 생성
import numpy as np
# 데이터 생성
x = np.arange(-5,5, 0.1)
y1 = x**2 -2
y2 = 20*np.cos(x)**2
#plt.figure 로 새창을 만들고 (숫자)로 여러 창 생성가능
plt.figure(1) # 1번 그래프를 창에 넣기
plt.plot(x, y1)
plt.figure(2) # 2번 그래프를 창에 넣기
plt.plot(x, y2)
plt.show()

728x90
'AI > [Visualization]' 카테고리의 다른 글
| [Seaborn] Seaborn 그래프 형태 (0) | 2023.02.13 |
|---|---|
| [Matplotlib] Pie그래프 (0) | 2023.02.13 |
| [Matplotlib] 막대바 (0) | 2023.02.13 |
| [Matplotlib] 산점도 찍기 (0) | 2023.02.13 |
